Gallery: Binary black hole GW150914

On February 11, 2016, the LIGO collaboration announced that they had achieved the first ever direct detection of gravitational waves. The gravitational waves – which were detected by both LIGO detectors on September 14, 2015 at 09:51 UTC – were generated over a billion years ago by the merger of a binary black hole system. The announcement came along with the simultaneous publication of a peer-reviewed paper [Phys. Rev. Lett. 116, 061102]; several other papers giving technical details; and a full release of the data from the detection, which has been given the name GW150914.

The LIGO analysis found that the merger consisted of a 36 + 29 solar mass binary black hole system, the remnant was a 62 solar mass black hole, and the remaining 3 solar masses were radiated as gravitational waves. This simulation shows how to use the Einstein Toolkit to evolve the last 6 orbits and merger of a binary black hole system with parameters that match the GW150914 event. Along with the associated tutorials, it shows how to extract waveforms and other physical properties from the simulated spacetime; how to visualise the 3D data generated by the simulation; and how to produce a numerical relativity waveform of the kind that may be used for the analysis of LIGO signals.

A subset of the simulation data — including everything required to follow the VisIt and SimulationTools tutorials without having to run the simulation — is available for download below. The full simulation output additionally includes multiple resolutions and considerable 2D and 3D output, and totals several terabytes in size; as such it will be made available for download once a suitable distribution method has been found.

We ask that if you make use of the parameter file or the example data, then please cite the GW150914 Einstein Toolkit example and data, the Einstein Toolkit, the Llama multi-block infrastructure, the Carpet mesh-refinement driver, the apparent horizon finder AHFinderDirect, the TwoPunctures initial data code, QuasiLocalMeasures, Cactus, and the McLachlan spacetime evolution code, the Kranc code generation package, and the Simulation Factory. [BibTeX].

Simulation details

Physical parameters

Initial separation D 10 M
Mass ratio q = m1/m2 36/29 ~ 1.24
Spin χ1 = a1/m1 0.31
Spin χ2 = a2/m2 -0.46

Physical properties

Number of orbits 6
Time to merger 899 M
Mass of final BH 0.95 M
Spin of final BH (dimensionless) 0.69


Computational details

Parameter file

Submission command
simfactory/bin/sim create-submit GW150914_28 --define N 28 --parfile par/GW150914/GW150914.rpar --procs 128 --walltime 24:00:00

Total memory
98 GB

Run time
2.8 days on 128 cores (Intel(R) Xeon(R) CPU E5-2630 v3 @ 2.40GHz)

Cost
8700 core hours

This example was last tested for the Kruskal release on October 16th, 2025

Tutorials

  • Compile and run: Compile the code and run the simulation
  • Plots: Make plots of the trajectory and waveform from the simulation data
  • VisIt: Visualise the data using VisIt
  • SimulationTools tutorials: these can be run with Mathematica, or can be viewed interactively with the free Wolfram CDF Player. Download a zip file of all SimulationTools tutorials, or download them individually below.
    • BlackHoles: analysing the physical properties of the black holes
    • SimulationProperties: studying the numerical properties of the simulation
    • Visualisation: visualising the 3D data generated by the simulation.
    • Waveforms: extracting waveforms from the simulated spacetime

Simulation data

Lightweight simulation data are available for download from Zenodo. Included are complete diagnostic (including gravitational waveform) data, segmented by 6 checkpoints, as well as a few iterations of 3D output:

10.5281/zenodo.155394

The full data output by the simulation comprises several terabytes of data and can be made available upon request.



Images and movies

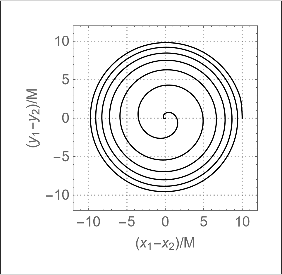
Horizon coordinate trajectories

BBH trajectories

Coordinate tracks of the centroids of the apparent horizons showing inspiral of the binary due to emission of energy and angular momentum in gravitational waves. Follow the plots tutorial to generate this.

Gravitational waveform

h_+^{2,2} at r=500M as a function of retarded time

The l=2, m=2 spherical harmonic mode of the gravitational wave strain. The strain is what is measured by LIGO. Follow the plots tutorial to generate this.

Horizons

BH horizons
Common BH horizon

Apparent horizons of the orbiting black holes (left) and first common apparent horizon with colormap corresponding to the magnitude of \(\Psi_4\) (right). Use VisIt to generate these.

Curvature scalars

R_{abcd} R^{abcd}
R^*_{abcd} R^{abcd}

Scalar curvature invariants computed from the Riemann tensor, \(R_{abcd}\), and its dual, \({}^* R_{abcd}\). Left: the Kretschmann scalar, \(R_{abcd} R^{abcd}\). Right: the Chern-Pontryagin scalar, \(R_{abcd} {}^* R^{abcd}\). Use Visualisation.cdf to generate these.

Re(Psi_4)

The real part of \(\Psi_4\), the component of the Riemann tensor representing outgoing gravitational radiation. Use Visualisation.cdf to generate these.

|Psi_4|

Elevation plot of the magnitude of \(\Psi_4\) on the equatorial plane at \(t=0\). Use VisIt to generate this.

Gravitational waves

h_+ at t=700M

The gravitational waves emitted from the binary during the inspiral.

Animation of the gravitational waves emitted from the binary throughout the inspiral and merger. Use Strain code with mathematica scripts to generate this.

Acknowledgements: Computations were performed with resources provided by the North-German Supercomputing Alliance (HLRN).